迅雷公司昨晚發布公告稱,經內部調查,原迅雷高級副總裁於菲在任職期間,存在多項不當行為,涉嫌利益輸送。

這其中包孕,迅雷集團與迅雷大數據公司的協議并未經過公司正常審批流程,協議中也存在多處顯失公安然安祥有損公司利益的條款。
迅雷集團與迅雷大數據公司的協議內容包孕:迅雷的義務包羅需要每天、無償、免費提供 3000 萬迅雷UV流量給迅雷大數據公司,根據每個UV20- 30 元的行業均價,總價值相當于6- 9 億元。
這意味著,迅雷集團每天需要都要給迅雷大數據公司價值6- 9 億元的流量。
與此同時,迅雷集團對迅雷大數據公司給予單方面品牌授權,可以終身免費使用迅雷公司品牌,以迅雷名義從事任何事情,而且可以欠亨過迅雷知曉、不給迅雷以董事會席位。
與此同時,迅雷占股下降至28.77%,并失去董事會席位。
對于上述內容,迅雷都并不知曉,也未被告知。

迅雷指出,上述不服等條款是在迅雷集團高級副總裁於菲在擔任迅雷法務部負責人過程中簽署的。
按照目前迅雷大數據公司的股權結構可以看出,於菲當時為迅雷集團高級副總裁兼迅雷法務負責人、迅雷政府關系負責人,卻同時對迅雷大數據公司有非常大的控制權和利益關系。

按照公開資料,,相關利益企業天津市相成科技合伙企業(有限合伙)的最大股東是於菲,個人持股達到66.67%,并且該合伙企業的GP天津葆光網絡技術有限公司也是於菲100%控股,即天津市相成科技合伙企業(有限合伙)持有的30%迅雷大數據公司投票權均由於菲實際控制。


別的一家股東企業深圳市紫米谷網絡科技合伙企業的GP也是於菲百分百持股的天津葆光網絡技術有限公司,即深圳市紫米谷網絡科技合伙企業持有的10%迅雷大數據公司股權的投票權也由於菲掌握;別的一家天津市瑞趣科技合伙企業的股東里有疑似於菲的親屬於蕾。
因此,於菲至少掌握了迅雷大數據公司40%的投票權和決策權。


值得關注的是,於菲通過明顯不公平的協議獲得上述歸屬於菲的股權,卻并未在獲取股權時實際履行任何出資義務,也就是說,於菲未實際支付一分錢就獲得多家公司的股份和控制權。
而迅雷支付 1000 萬元以及免費 3000 萬的迅雷UV流量和迅雷免費品牌授權,卻僅僅持有28.7%%的股權,并且無任何董事會席位。
目前,對于事件相關人員是否涉嫌違規操作及利益輸送,迅雷體現會請相關執法、監督部門展開調查。
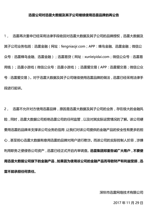
同時,迅雷公司還發布了對迅雷大數據及其子公司繼續使用迅雷品牌的再公告,再次重申已經使用法律手段,收回對迅雷大數據及其子公司的品牌授權,包孕迅雷金融、迅雷易貸、迅雷愛交易、迅雷小游戲。
